2026-03-20 10:39:12瞬航软件园
《梦幻西游》电脑版畅玩服2026春季资料片“梦幻家园”已在部分服务器上线!本次资料片由家园和赛事两个模块组成,其中家园包含子女系统、帮派家园和战队家园,赛事包含群雄逐鹿和帮派联赛。
全新子女系统、帮派家园焕新、畅玩服首届帮派联赛启动、群雄逐鹿X9经营争霸赛同步亮相,配合战队社区和浮空城的特色入住,为各位少侠打造兼具陪伴和热血的三界新体验!

专题页链接:https://xyq.163.com/my/2026/mhjy/
一、全新子女系统

服务器开服≥90天、角色等级≥65级即可开启。夫妻玩家友好度≥1000,组队给管家【千年人参】有30%几率怀孕。单身/同袍玩家将【孤儿名册】交马婆婆,5天后可领养子女,可自选子女种族,性别随机。

子女培养分为5天待产期、14天幼年期和成年期。其中,14天的幼年期是培养关键。
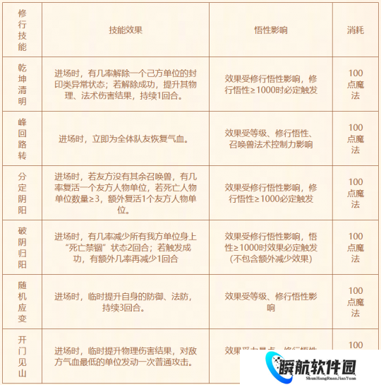
武学、法术、心态、体质四大悟性影响核心资质,玩家可通过每日3个玩具、8次教导提升子女悟性。如果临时悟性>永久悟性,则永久悟性+2。特别的,对于体质悟性,永久悟性+2时,需临时悟性>80。

出生8天后子女可拜师,除天命门派外,更有三个全新奇遇门派可供子女拜师。奇遇门派拥有全新的子女专属门派技能。

完成14个师门任务,并且额外获得两项永久属性。拜师后会获得1个师门技能,同时可以学习特技技能,拜师、师门任务、特技学习均需在成年前完成。

成年子女可参战,每场限 1 名出战,等级上限为玩家等级+ 10,等级受饱食度影响,完成温饱任务可提升并获得子女孝敬的临时符。
成年子女可参与潜力修行、奇遇修行,解锁新造型、属性点与资质提升,还能学习多阶师门技能。完成修行任务后,可以随机获得以下修行技能,让孩子的功能更加强大!

子女打书拓展至多4个召唤兽技能加上修行技能师门技能共计可拥有9个技能!夫妻 / 同袍玩家最多拥有4名子女,单身玩家2名,子女可过继给官府,玩家间过继功能将后续开放。

二、帮派家园
帮派社区家园全方位升级,全新大地图规模扩容,分为建筑区与广场区。社区装饰新增帮主宝座、箭塔、英雄雕像等特色装饰。
帮派社区建设任务同步上线,玩家可单人前往帮派(275,84)帮派社区总管处领取。完成帮派社区建设任务可获得经验、帮贡、建设积分奖励。建设积分可以在帮派社区总管处兑换社区装饰,同时新增全新的帮派身份——造园师专属身份。申请成为造园师后,即可对本帮社区地图进行设计。
在地图总管处(288,91)选择对应的地图应用,在下一次维护后即可替换设计的新地图。

三、帮派联赛
帮派联赛分为4个阶段组成:本服帮战→联赛积分赛→联赛小组赛→联赛决赛。
联赛每个阶段均历时一个月,在上个阶段晋级的帮派将自动进入下个阶段,被淘汰的帮派将根据被淘汰的阶段决定下次联赛征程的起点,规则如下图:

本服帮战会在每年1月至10月举办10次,每年共计10个联赛周期。每年11月至12月举办年度联赛,未参与年度联赛的帮派将参与本服帮派年度赛事。
帮派联赛64强,且在当届帮派联赛中至少参与5场比赛的参赛成员,可获得酷炫的特效称谓。每月第4周周日22:00,本服帮派竞赛结束后,晋级跨服联赛的帮派和当月正在参与跨服联赛的其他帮派,自动获得宝象国特产商人未来一个月的使用权!

四、群雄逐鹿
群雄逐鹿X9精英联赛第一赛季4月正式启动,设六大赛季+年度总决赛、五大组别。角色≥69级、服务器开服>150天的玩家,可组队到长安城群雄逐鹿使者处报名。
赛事分海选赛、预选赛、正式赛、决赛四阶段,相邻赛季并行,赛事间隙开放群雄演武活动,满足玩家日常竞技需求。

比赛为跨服对决,海选/预选赛由系统提供物资,正式赛/决赛需自行准备,新增【决胜时刻】规则,第56回合起按双方死亡人数判定胜负,提升竞技观赏性;装备与召唤兽赛前认证,保障赛事公平。
相邻2个赛季并行,海选赛和正式赛同时进行,预选赛和决赛同时进行。海选赛或预选赛晋级,均可参加正式赛,正式赛晋级后,参加决赛。

赛事奖励丰厚,决赛玩家可获得专属限时称谓,冠军战队社区将入驻“狰战之力”奖杯。冠军成员可领取赛季专属祥瑞,重复获得将转换为狰战勋章,兑换典藏祥瑞、光环与足迹。
决赛、正式赛晋级战队可获附魔宝珠、高级兽决等珍稀道具,海选赛、预选赛、群雄演武按积分/胜场解锁金银宝箱,所有参赛玩家均可领取基础战斗奖励。

战队家园同步开放,2星及以上战队队长可创建战队社区,成员免费入住,社区内有专属管家,可快速往返庭院。战队星级维持2星可激活土地属性,涵盖休息次数增加、召唤兽训练经验提升等福利,属性可花费现金修改,文明度影响部分效果。

群雄逐鹿各组别16强战队成员,可免费限时入住浮空城,尽享竞技荣耀。

本次春季资料片开放多重玩法,温情养育、特色家园社交、巅峰竞技兼具,开启全新三界征程,期待少侠的探索!
声明:本文内容及配图由入驻作者撰写或者入驻合作网站授权转载。文章观点仅代表作者本人,不代表本站立场。文章及其配图仅供学习分享之
新品榜/热门榜