2026-03-04 09:57:31瞬航软件园
此物梦幻经,游戏随心听。


群雄逐鹿超级联赛第五赛季正式开启,可能大多数玩家并不会参与到这个联赛中,但是不妨碍参与赛事助威并领取奖励,一共6个组别,每个组别选择一支战队进行支持,每次支持消耗200体力,能够获取大量经验,还有概率获得魔诀、大五宝、特赦令牌和高级魔诀,关于新赛季选择哪几支战队进行支持,我会在后续文章中专门出一期推文教大家怎么选。


封神演武第四季开启,玩法会提供免费的临时符、变身卡、三级药,这次的奖励也进行了全新加码,奖池中将包含高级召唤兽内丹、特赦令牌和高级魔诀,奖池中的物品可以用胜利金币进行替换,说白了就是你可以通过不断获取胜利金币去将奖池中的物品全部替换成高魔诀然后再抽奖,确保自己必定获得高魔诀,就跟山河画境三国赛季一样。

现在官方还是非常鼓励玩家去参与各种竞技PK玩法的,奖励都在不停加码,建议喜好PK的玩家都去参与下。

封神演武第三赛季结束,相关积分和钥匙将会清空,玩家需及时兑换奖励,以免不必要的损失。

山河画境玩法优化,新赛季三国赛季已经被先锋玩家们开发的差不多了,想要学着怎么玩的可以网上多搜索下,特别是视频平台,直播教学和攻略都很多,个人建议新手玩家卡进阶16-20刷即可,成本相对较低,对召唤兽要求也没那么高,收益也挺可观。

个人空间认证审核功能迭代优化。


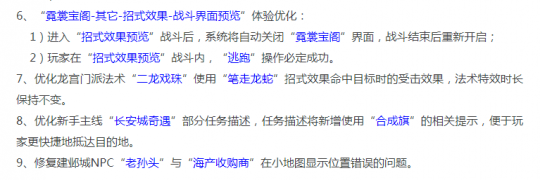
对孙小圣的各种姿态进行了优化。


以上服务器本周不开放转出功能。


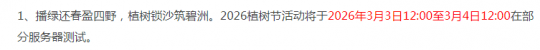
植树节活动在部分服务器测试。

部分山河画境优化在部分服务器测试。

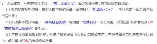
新手比武大会规则调整。

为提升体验,部分场景的NPC将增加对白及语音,在个别服务器测试。这个虽然是不错的正向优化,但是感觉现在的玩家对于这一块的体验要求并不高。

仓库设置优化,未来不要的仓库可以一次性多选并撤销了,现在一个一个撤销的确挺麻烦的。

装备开运、点化星位、符石合成功能界面迭代在部分服务器测试。丢弃高级魔诀需要二次确认在部分服务器测试。
这次的优化也是非常的多,对于本次维护公告你怎么看?咱们评论区见!
声明:本文内容及配图由入驻作者撰写或者入驻合作网站授权转载。文章观点仅代表作者本人,不代表本站立场。文章及其配图仅供学习分享之
相关资讯更多
新品榜/热门榜