2026-03-04 10:38:49瞬航软件园
每年新春期间,系统都会出百服平转模式,今年已经出了2次,相信大家都抢到了吧?按照往年的惯例,每年只开启2次百服平转,今年会不会开启第三次目前还未知,如果错过之前两次的玩家,本周还是可以期待一下的,本周维护内容除新出的植树节活动之外,其他改动对玩家影响不大,下面简单介绍一下本周的系统维护情况。




本周具体维护:3群雄逐鹿第五季开启,3月3日期间开启报名,3月16日报名结束,天元组、天启组、天科组、神威组、勇武组、精锐组每个组别都有PK。封神演武第四赛季将开启,封神演武奖励也比较不错,适合PK大佬,如今梦幻的主题就是PK玩法。

山河画境玩法优化,优化运筹流派奇袭法术界面显示,修复系列问题情况。个人空间认证审核功能迭代与优化。



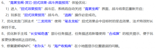
修复新角色孙小圣显示情况,优化“霓裳宝阁-其它-招式效果-战斗界面预览”体验,优化龙宫技能二龙戏珠使用笔走龙蛇招式效果,优化“长安城奇遇”新手主线任务描述,修复建邺城NPC小地图显示错误问题。

下面是测试服的维护情况:新一年的植树节活动即将开启,植树节活动分为环任务、挑战怪、单人特殊玩法、挂机得经验几种玩法模式,刷经验的大佬环式任务每天肯定是要拉满的。

测试服四连优化:优化山河画境玩法,修复相关流派技能情况,优化新手玩家游戏体验,新手比武大会活动规则调整,提升玩家互动体验,部分场景NPC新增对白及语言,优化地煞星战斗内长生无界类型NPC抗封表现。

修复四季副本环节在山河画境内自选挑战中部分玩法界面显示异常问题,修复人物属性界面部分称谓因字数较多导致超框问题,优化仓库撤销界面,调整战骑“鲲”战斗时血条显示高度,优化玩家NPC仙符道人处界面,优化快速开启副本功能,丢弃高级魔兽要诀新增加二次确认。
本周测试服除了植树节活动之外,其他11条维护内容都是以优化和修复为主,优化、修复对于玩家来说没有实质性影响,五开安心刷日常即可。
好了,本期的内容到此就结束了,喜欢表弟的记得点个赞。
声明:本文内容及配图由入驻作者撰写或者入驻合作网站授权转载。文章观点仅代表作者本人,不代表本站立场。文章及其配图仅供学习分享之
相关资讯更多
新品榜/热门榜